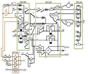
Укажите назначение реле В в схеме дешифраторной ячейки

Изображение к вопросу
Нажмите, чтобы увеличить
Исключает появление на светофоре зеленого огня вместо желтого при коротком замыкании изолирующих стыков, а также фиксирует поступление импульса только из собственной рельсовой цепи
Исключает появление на светофоре желтого огня вместо красного при коротком замыкании изолирующих стыков
Фиксирует поступление первого импульса в кодовом цикле любого сигнального кода
Найти другие ответы на вопросы

Другие варианты верных ответов

Изображение к вопросу
Нажмите, чтобы увеличить
Исключает появление на светофоре зеленого огня вместо желтого при коротком замыкании изолирующих стыков, а также фиксирует поступление импульса только из собственной рельсовой цепи

Связанные темы

Темы, в которых встречается данный вопрос: