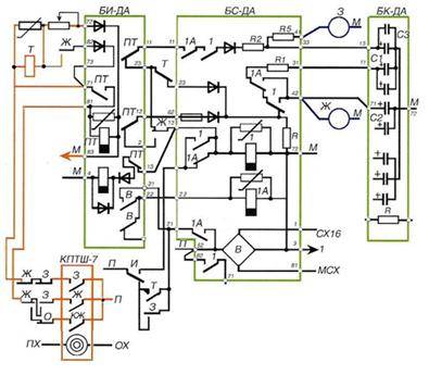
Укажите назначение реле ПТ в схеме дешифраторной ячейки

Изображение к вопросу
Нажмите, чтобы увеличить
Фиксирует поступление первого импульса в кодовом цикле любого сигнального кода
Фиксирует поступление импульса только из собственной рельсовой цепи
Исключает появление на светофоре желтого огня вместо красного при коротком замыкании изолирующих стыков
Найти другие ответы на вопросы

Другие варианты верных ответов

Изображение к вопросу
Нажмите, чтобы увеличить
Исключает появление на светофоре желтого огня вместо красного при коротком замыкании изолирующих стыков

Связанные темы

Темы, в которых встречается данный вопрос: