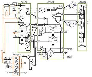
Укажите назначение реле 1А в схеме дешифраторной ячейки

Изображение к вопросу
Нажмите, чтобы увеличить
Первый короткий интервал в кодах Ж и З и длинный интервал в коде КЖ
Фиксирует поступление второго импульса в кодовом цикле сигнального кода Ж или З
Фиксирует поступление первого импульса в кодовом цикле любого сигнального кода
Найти другие ответы на вопросы

Другие варианты верных ответов

Изображение к вопросу
Нажмите, чтобы увеличить
Фиксирует первый короткий интервал в кодах Ж и З и длинный интервал в коде КЖ

Связанные темы

Темы, в которых встречается данный вопрос: